来源:搜狐汽车 时间: 2010-06-01 10:19:49 编辑:酷车中国
导读:期待已久的新能源车个人购车补贴政策或将于本月底推出。这引起了从业人员的广泛关注。据悉, 新能源汽车私人购买补贴细则,相关部委已会签完毕,预计本月底即可出台。对新能源车的补贴大致可分为三类:第一类为“节能车”,不可外接充电的混合动力车型将归入“节能车”范畴,补贴金额统一为3000元;第二类为“插电式电动车”,即纯电动模式的插电式车,补贴金额最高5万元;第三类为“纯电动车”,补贴金额最高6万元。
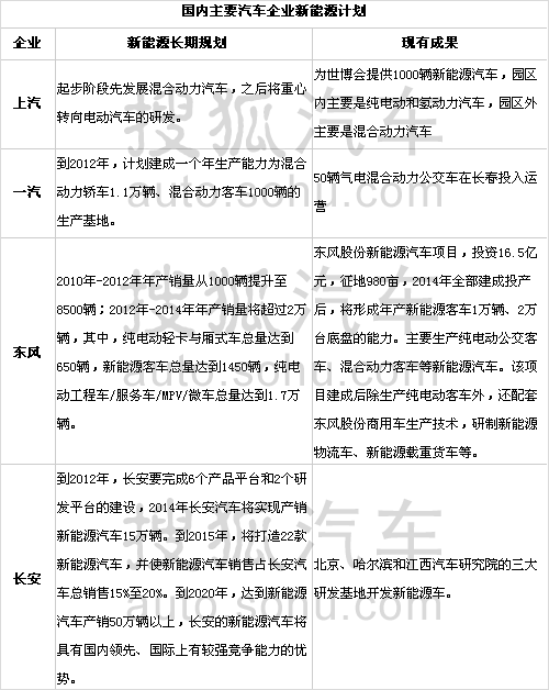
截至目前,国内汽车企业纷纷加入新能源汽车大计,并陆续成立了T10集团、北京新能源产业联盟、重庆新能源产业联盟等多个联盟。各个车企的新能源战略规划和现阶段成果如下:



加入商都车网购车团,享最大团购优惠!
2026/3/21 15:46:31
2022/12/26 18:04:39
2022/12/23 14:34:30
2022/9/26 12:08:39
2022/9/26 11:43:09
2022/9/19 11:56:20
2022/9/19 11:49:38
2022/8/27 10:01:37